Processus de production de semi-remorques
2023/01/05 17:01
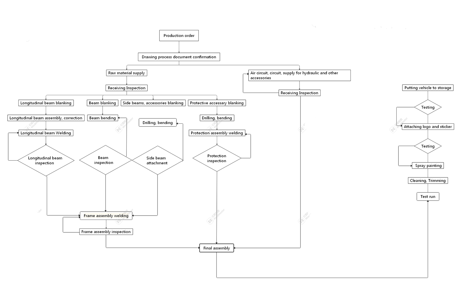
Les semi-remorques sont largement utilisées et ne peuvent être remplacées par des véhicules ordinaires. Presque tous les matériaux peuvent être complétés par des semi-remorques. Examinons maintenant le processus de production de la semi-remorque.
